小妲己直播
小妲己直播
小妲己直播概况
小妲己直播简介
组织机构
历任领导
师资队伍
外聘教授
教授
副教授
讲师
教学工作
工作动态
教务信息
科学研究
科研动态
科研立项
学术成果
党建工作
学科建设
中国史
世界史
区域国别学
学科教学(历史)
旅游管理
硕士教育
学生工作
心理健康
志愿服务
资助工作
学风建设
思政教育
宿舍管理
创新创业
文体风采
专业认证
招生就业
专业简介
招生工作
就业工作
您当前位置:
小妲己直播
»
教学工作
» 教务信息
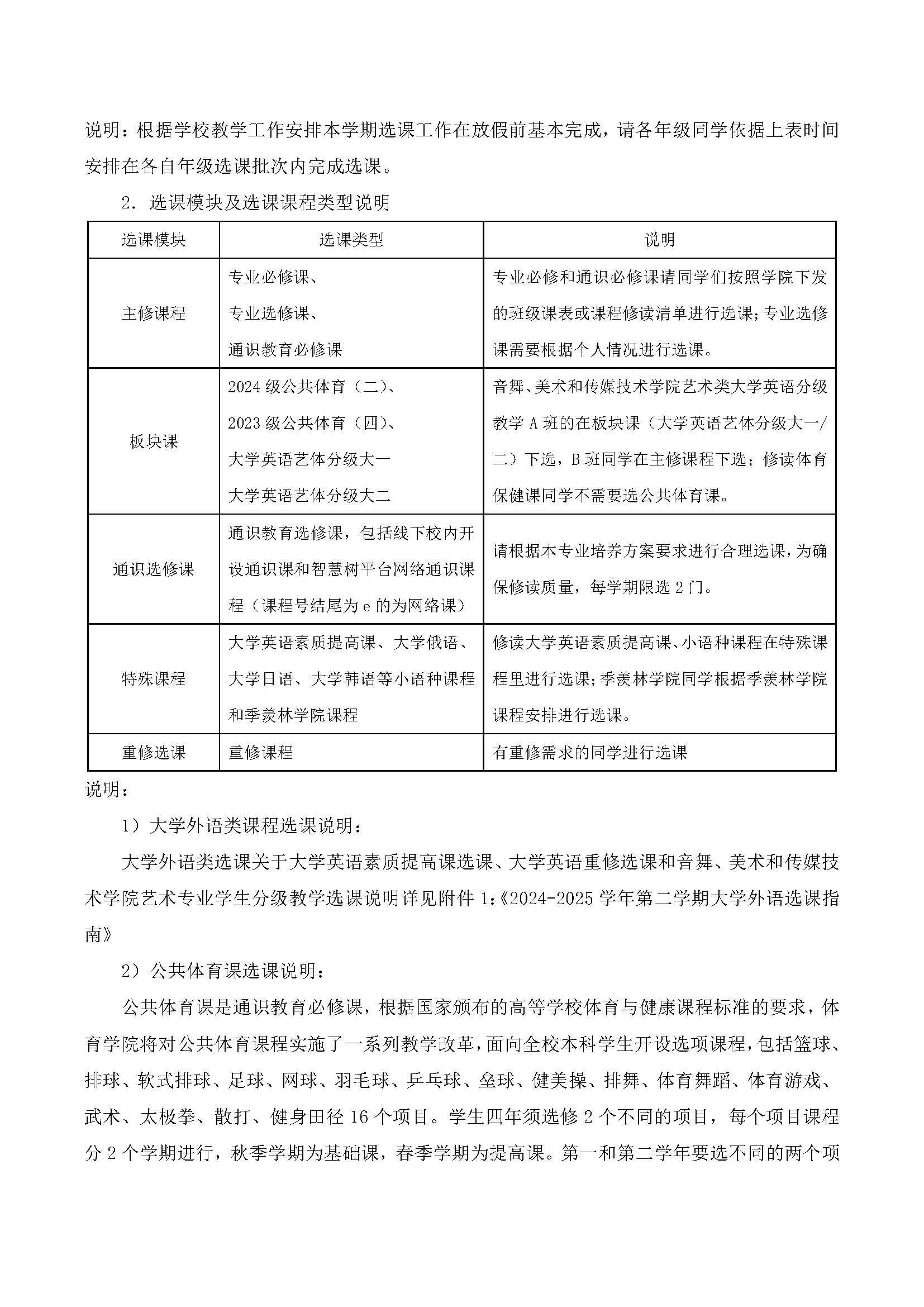
关于做好2024-2025学年第二学期网上选课工作的通知
时间:2024-12-23 11:07
点击: 次
【字体:
大
中
小
】
收藏
上一篇:
关于2024-2025学年第一学期学生期末教学评价前核对 课程信息的通知
下一篇:
关于开展2024-2025学年第一学期期末教学评价的通知
最新TOP10
关于核对2025—2026学年第一学期选课学分的通知
关于做好2025年辅修和微专业报名工作的通知
2025年下半年全国大学英语四六级报名通知
关于做好2025级新生选课工作的通知
关于做好2025级新生激活数字聊大、企业微信账号及教务系统选课准备工作的通知
小妲己直播 关于做好2025年“羡林学子” 选拔的通知
关于做好 2024—2025 学年第二学期期末考试 缓补考工作的通知
关于做好转专业学生补修选课及课程替代工作的通知
关于做好2025—2026学年第一学期学生学籍注册的通知
关于做好2025-2026学年第一学期网上选课工作的通知
友情链接
小妲己直播
小妲己直播 运河研究院
北京大学历史系
清华大学历史系
南京大学历史系
山东大学历史文化学院
山东省社会科学界联合会
全国哲学社会科学规划办公室
社科网
中国社会科学在线
人民网
光明网
commentlink